一、擬招生人數
2016年我校面向全國預計招收攻讀碩士學位研究生130名,共涉及社會工作碩士、公共管理碩士、中藥學碩士以及藝術碩士(含音樂、電影、美術、藝術設計、廣播電視5個領域)四個類別,各專業招生人數詳見招生專業目錄。在我校碩士研究生招生專業目錄中列出的招生人數均為預計招生計劃數,實際招生計劃將在國家分數線確定后,學校根據教育部實際下達招生數,綜合分析各專業上線生源數量和招生專業培養條件確定。
二、招生類型、類別、學制及專業目錄
(一)招生類型和錄取類別
2016年我校僅招收專業學位碩士研究生,錄取類別分為非定向就業和定向就業兩種類別。
(二)學制
社會工作碩士、中藥學碩士、公共管理碩士學制為2年,藝術碩士的音樂、電影、美術、藝術設計、廣播電視等各領域學制均為3年。
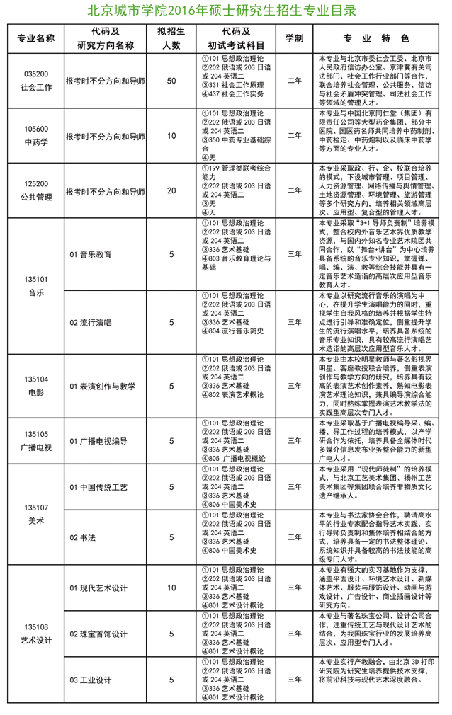
(三)專業目錄

三、報考條件
1.中華人民共和國公民。
2.擁護中國共產黨的領導,品德良好,遵紀守法。
3.身體健康狀況符合《普通高等學校招生體檢工作指導意見》和我校規定的體檢要求。
4.考生的學歷必須符合下列條件之一:
(1)國家承認學歷的應屆本科畢業生。
2016年9月1日前須取得國家承認的本科畢業證書。含普通高校、成人高校、普通高校舉辦的成人高等學歷教育應屆本科畢業生,及自學考試和網絡教育屆時可畢業的本科生。
(2)具有國家承認的大學本科畢業學歷的人員。
(3)獲得國家承認的高職高專畢業學歷后滿2年或2年以上(從高職高專畢業到2016年9月1日,下同),達到與大學本科畢業生同等學力,按本科畢業同等學力資格報考。
(4)國家承認學歷的本科結業生,按本科畢業生同等學力身份報考。
(5)已獲碩士學位或博士學位的人員。
(6)在境外獲得學歷(學位)的考生,其學歷(學位)證書須通過教育部留學服務中心的認證。
(7) 在校研究生報考須在報名前征得所在培養單位同意,且有在讀學校研究生培養部門同意報考的正式函件(有工作人員簽字、聯系方式、部門蓋章的原件),并在錄取時先辦理原就讀院校的退學手續。我校不允許研究生同時攻讀兩個以上(含)不同層次或相同層次的學位。
5.報名參加公共管理專業學位碩士研究生招生考試的人員除符合上述條件以外,還須具備下列條件之一:
(1)大學本科畢業后有3年或3年以上工作經驗的人員。
(2)獲得國家承認的高職高專畢業學歷后,有5年或5年以上工作經驗,達到與大學本科畢業生同等學力的人員。
(3)已獲碩士學位或博士學位并有2年或2年以上工作經驗的人員。
6.除中央黨校成人教育學院本科學歷外,其余的黨校學歷不能報考。
7.同等學力報考條件:
以大學本科同等學力資格報考我校的考生須具備的條件:獲得國家承認的高職高專畢業學歷后,連續工作2年或2年以上(從高職高專畢業到2016年9月1日,下同)。
以大學本科同等學力資格報考社會工作碩士、中藥學碩士、藝術碩士的考生,通過初試后,復試時須加試兩門本科專業主干課程。
8.退役士兵報考條件:
報考“退役大學生士兵專項碩士研究生招生計劃”的考生在報名時應選擇填報退役大學生士兵專項計劃,并填報本人入伍批準書編號和退出現役證編號。
四、報考方式
全國碩士研究生統一入學考試的報考包括“網上報名”和“現場確認”兩個階段。
(一)網上報名
1.碩士研究生報名以網上報名形式進行,考生須于2015年10月10日至31日每日9:00--22:00,登錄中國研究生招生信息網(公網網址:http://yz.chsi.com.cn,教育網網址:http://yz.chsi.cn)完成網上報名手續,逾期不再補報,也不得再修改報名信息。該網站報名期間將對考生學歷(學籍)信息進行網上校驗,并在考生提交報名信息三天內反饋校驗結果,考生可隨時上網查看學歷(學籍)校驗結果。建議考生在10月10日網上報名前,先自行登錄“中國高等教育學生信息網”(網址:http://www.chsi.com.cn)查詢本人學歷(學籍)信息,按照查詢到的學籍學歷信息進行網上報名的信息填報。未查詢到學歷(學籍)的考生必須盡早到中國高等教育學生信息網指定的學籍學歷權威認證機構進行認證,鑒于認證反饋時間將近一個月,請考生務必留出充裕的時間,及早開展認證工作。
2.考生報名時應認真閱讀網報公告、我校招生簡章及專業目錄。
3.根據教育部規定,應屆本科畢業生應選擇就讀學校所在省(區、市)的報考點辦理網上報名和現場確認手續。報考公共管理專業的考生和其他考生應選擇工作或戶口所在地省(區、市)的報考點辦理網上報名和現場確認手續。
4.報考類別分非定向就業和定向就業兩類,非定向就業類研究生,錄取后人事檔案調至我校,畢業時與用人單位以“雙向選擇”的方式落實就業去向;定向就業類研究生為在職攻讀研究生,畢業后仍回定向單位就業。
5.考生報名時不需出具所在單位同意報考的證明材料。考生與所在單位因報考研究生發生的問題由考生自行處理。若因上述問題無法調取考生檔案,造成考生不能復試、錄取,我校不承擔責任。
(二)現場確認
1.所有考生均應按照報考點所在地研招主管部門規定的時間,在網報時所選擇的報名點校驗報名信息、完成攝像等現場確認手續,并在該考點參加全國統一入學考試。未通過網上學歷(學籍)校驗的考生應及時到教育部學歷認證中心進行認證;在境外獲得學歷(學位)的考生,其學歷(學位)證書須通過教育部留學服務中心的認證。在現場確認時將認證報告交報考點核驗,否則報考點將不予進行現場確認。北京地區考點現場確認時間擬定為2015年11月9日-12日,請選擇北京地區考點的考生關注北京科技大學研究生網站查看考點公告,自行了解該考點現場確認的具體時間安排和相關要求,查詢網址為:http://yzxc.ustb.edu.cn/zsjz/sszs1/index.htm。其他各省市的考點現場時間安排和要求,請參見各省市研招主管部門通知。
2.所有考生均要對本人網上報名信息進行認真核對并確認。根據教育部文件精神,現場確認后的報名信息在考試、復試及錄取階段一律不作修改,因考生填寫錯誤引起的一切后果由其自行承擔。
3.考生身份證和學歷證書、戶口本上姓名、出生日期、民族等信息必須一致,如不一致,須在現場確認前取得公安機關及其他相關單位的變更證明,否則不予確認。
4.在2016年9月1日前可取得國家承認本科畢業證書的自學考試和網絡教育本科生,須憑頒發畢業證書的省級高等教育自學考試辦公室或網絡教育高校出具的相關證明方可辦理現場確認手續。
5.報考“退役大學生士兵專項碩士研究生招生計劃”的考生還應提交本人《退出現役證》。
6.對在報考、現場攝像及考試中有違規行為的考生,根據國家有關法律、法規和教育部有關規定給予處理。對弄虛作假者,不論何時,一經查實,即按有關規定取消報考資格、錄取資格或學籍,相關后果由考生本人承擔。
五、初試
初試方式均為筆試。
(一)初試時間:2015年12月26日至12月27日(每天上午8:30-11:30,下午14:00-17:00)
12月26日上午 思想政治理論、管理類聯考綜合能力
12月26日下午 外國語
12月27日上午 業務課一
12月27日下午 業務課二
(二)準考證打印:考生可憑網報用戶名及密碼于2015年12月14日至12月28日登錄中國研究生招生信息網下載打印《準考證》。
(三)考生于規定時間持有效身份證件、準考證及準考證上規定可攜帶的物品參加考試。
(四)考試科目:詳見《北京城市學院2016年碩士研究生招生專業目錄》。
(五)考試大綱:詳見《北京城市學院2016年碩士研究生招生考試自命題科目考試大綱》。
全國統考和聯考科目的命題工作由教育部考試中心統一組織,考試大綱由其統一編制。
(六)初試成績公布:初試成績預計于2016年3月中旬在我校研究生招生信息網上發布,供考生本人查詢,不另發書面通知。
六、報考資格審查、復試及體檢
1、資格審查在復試時統一進行。
2、復試時間為4月中上旬,考生須在3月下旬至4月初登錄我校研究生招生信息網查詢復試有關信息及安排。復試的考試方式采用筆試與面試相結合的形式,同等學力加試為筆試。具體復試科目詳見我校公布的《北京城市學院2016年碩士研究生復試方案》。
3、復試費用:按北京市發展和改革委員會、北京市財政局規定交納復試費100元/人。
4、體檢時間同復試時間,體檢標準參照教育部、衛生部、中國殘疾人聯合會修訂的《普通高等學校招生體檢工作指導意見》(教學[2003]3號)及《教育部辦公廳 衛生部辦公廳關于普通高等學校招生學生入學身體檢查取消乙肝項目檢測有關問題的通知》 (教學廳[2010]2號)。
七、錄取與調劑
1、學校根據考生的初試成績、復試成績、綜合考察其平時學習成績和思想政治表現、業務素質以及健康狀況確定錄取名單。
2、定向就業研究生錄取時須就培養事宜與學校、本人所在單位簽定三方協議書。考生需自行處理與工作或學習單位因考試錄取而產生的所有問題。如果因此造成不能復試或錄取,我校不承擔責任。
3、體檢在新生入學時統一進行。體檢不合格者,取消入學資格。
4、應屆本科畢業考生入學時未取得國家承認的本科畢業證書者,取消錄取資格。
5、任何時候發現弄虛作假者,我校將取消其錄取資格,已入學的取消學籍,責任由考生自負。
6、未被我校擬錄取的考生,達到教育部規定的復試基本要求,可以聯系其他招生單位進行調劑復試及錄取。
自2014年起,我校不再向調入單位提供自命題科目試卷等相關材料。
八、學費及獎助學金
1.我校全面實行研究生教育收費制度,向所有納入研究生招生計劃的新入學研究生收取學費,不論錄取類別是非定向就業還是定向就業,學費標準均為10000元/學年(收費標準若有調整,以北京市物價部門核準的收費標準為準),每學年第一學期開學報到時繳納。書費、住宿費等雜費另計。
2.根據北京市財政局、北京市教育委員會制定的《北京市研究生國家獎學金、學業獎學金、國家助學金管理暫行辦法》,我校研究生設置有助學金、學業獎學金和國家獎學金,助學金面向非定向學生,學業獎學金和國家獎學金按照獎學金評選辦法進行評選。同時,學校設置研究生“三助”崗位,為研究生提供勤工助學機會。
九、其他說明
1.初試成績單、復試通知書等由考生自行在我校研究生招生信息網查看下載。
2.教育部學歷認證中心是教育部授權開展中國高等教育學歷認證服務的專門機構,中國高等教育學生信息網(http://www.chsi.com.cn)是教育部唯一指定發布高等教育學歷信息的網站。請需要學歷認證的考生,聯系該中心或登錄上述網址及時進行學歷認證。
3.我校研招信息均在“北京城市學院研究生招生信息網”上公開發布,網址為http://rec.bcu.edu.cn/yz.asp。
4.本簡章如與教育部文件有出入,以教育部最新文件為準。
十、聯系及查詢方式
單位代碼:11418
單位名稱:北京城市學院
聯系部門:北京城市學院招生辦公室
通信地址:北京市海淀區北四環中路269號
郵政編碼:100083
查詢網址:http://rec.bcu.edu.cn/yz.asp
咨詢電話:010-62321818
傳真號碼:010-62322676
電子郵箱:yjszs@bcu.edu.cn
微信公眾號:APPLY_TO_BCU(請關注“北京城市學院招考資訊”官方微信平臺)