现金网-博彩现金网tcxx8.com_百家乐轮盘一体机厂家_全讯网2015开奖结果 (中国)·官方网站

藥學 | 病毒在實驗室玩密室逃脫有多難?

作者: 時間:2020-02-19 點擊數:

“2020年2月2日凌晨,中國工程院士李蘭娟稱在傳染病診治國家重點實驗室P3已分離到8株病毒,其中有幾株非常適合做疫苗,正在緊鑼密鼓的開展。短短兩天后,李院士團隊實驗室又傳出喜訊,根據初步測試,體外細胞實驗顯示阿比朵爾和達蘆那韋兩種藥物可以分別抑制病毒對細胞的病變效應及顯著抑制病毒復制。”


 

2020年初這場由新型冠狀病毒引發的肺炎疫情,讓我們認識了一位國民偶像——中國工程院院士李蘭娟,她被網友稱為“和病毒賽跑的老太太”。“李蘭娟院士回應疫苗進展”、“李蘭娟發布重大抗病毒研究成果 ”等熱搜詞條長時間霸占各大媒體頭條,年過七旬的李院士每天奔波于疫區醫院病房和實驗室,率領團隊為緊張的我們帶來一個個好消息和定心丸。李院士的實驗室究竟是什么神仙地方,從新聞畫面中,我們可以略見一斑:身著全套防護裝備研究人員正在一個相對密閉的生物安全實驗室內工作,實驗室內有傳遞窗、高壓滅菌鍋、生物安全柜(BSC)和冰箱等設備。其實,這樣的場景每一天都上映在全世界各地,實驗室就是生物醫藥專業學者們的舞臺和戰場,無數與生命健康息息相關的研究成果就是這樣在研究人員的血汗中誕生。


 

何為生物安全實驗室?

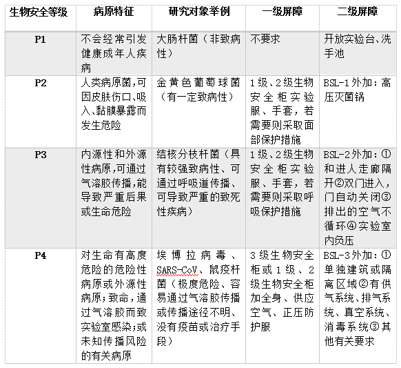
自從SARS爆發以來,國內外專家學者都普遍意識到生物安全領域面臨的嚴峻形勢。生物安全實驗室是指應用于涉及具有傳染可能性的微生物實驗的生物實驗室。國際上將生物實驗室按照生物安全水平(BSL)分為P1、P2、P3和P4四個等級,P代表protection(意為防護),數字越大對應的實驗室防護等級越高,所研究的微生物危害程度越大。學校用來教學的實驗室通常屬于P1實驗室,而鼎鼎大名的埃博拉病毒,因其高致病性、高致死性僅可以在P4實驗室開展研究。


 

實驗室建設的一級屏障可以保障實驗操作者與被操作對象之間的隔離,包括生物安全柜(BSC)和正壓防護服等;二級屏障則是保障了生物安全實驗室與外部環境的隔離,其中就包括換氣系統等,因此,一級屏障和二級屏障分別是實驗人員和外界環境的保護傘。防護等級相對較高的P3和P4實驗室除主實驗室外,還應配備緩沖間、隔離區、防護服更衣間、淋浴區等,保障實驗安全。

P4實驗室是人類迄今為止能建造的生物安全防護等級最高的實驗室,被譽為病毒學研究領域的“航空母艦”。目前在全球范圍內,僅有法國、加拿大、德國、澳大利亞、美國、英國、加蓬(法國巴斯德所)、瑞典、南非和中國10個國家擁有P4實驗室。沒錯,中國!并且中國乃至亞洲唯一投入運行的P4實驗室,就在武漢——中國科學院武漢病毒研究所鄭店園區。


武漢P4實驗室概況



2015年1月31日,中國科學院武漢國家生物安全實驗室(武漢P4實驗室)在武漢建成,標志著中國正式擁有了研究和利用烈性病原體的硬件條件。三年后,武漢P4實驗室通過國家衛計委高致病性病原微生物實驗活動現場評估,成為中國首個正式投入運行的P4實驗室,標志著我國具有開展高級別高致病性病原微生物實驗活動的能力和條件。


 

P4實驗室氣密性極強,再小的病毒也根本無處遁形,不需要擔心病原會從實驗室泄露的問題。核心實驗室分為多個隔斷房間,每個房間都有各自的功能,如細胞實驗室、動物解剖室、消毒室,形成有層次、更安全的防護體系。核心實驗室內部是負壓空間,即實驗室的內部壓強小于外部壓強,空氣只進不出。相鄰房間的氣壓依次遞減的,保證空氣只能從低風險的潔凈區流向高風險的污染區。圍護結構之外還建有一個立體的“環形走廊”,它與圍護結構一道形成“盒中盒”的空間結構,可以更好防范病原微生物的意外泄露。


 

為確保安全,研究人員需要穿著像宇航服一樣的正壓防護服,兩人一組進入實驗室工作。這種防護服為研究人員外部創造了一個安全環境,衣服頭部是透明的充氣罩,下端連接著一條藍色的呼吸帶,呼吸帶另一端懸掛連接在屋頂的管道上。專門的生命支持管道會向防護服內提供新鮮空氣,供研究人員在防護服內進行呼吸循環,和實驗室環境中的空氣不發生任何接觸。即便防護服破了,氣體也是從內向外流動,病原體不會進去。據說P4實驗室會刻意避免尖銳的器械,防止意外損壞防護服。工作結束,脫下防護裝備前,研究人員還要在密閉間進行幾分鐘化學淋浴消毒,殺滅可能沾染的病毒。卸下全部裝備后再淋浴洗澡和消毒。


雖然實驗室只有一層,配套的動力設備卻有好幾層。連實驗室內的廢氣都要經過兩級高效過濾器處理后才可以排放,感染性材料和被污染的器具等固體污染物要也要經過嚴格的滅菌處理,打包裝袋后由專業醫療廢棄物公司做無害化焚燒處理。廢棄液體則要經密閉管道收集后經高溫滅菌處理后無害化排放,以保證徹底殺滅病原,確保實驗室里的病原無處可逃。

總之,實驗室內的東西想出去,要么銷毀,要么消毒,包括研究人員自己。正是因為有這樣嚴密可靠的實驗室保障,學者們才得以進行生物學、醫學、藥學等一系列相關實驗,使病原研究、疾病控制和新藥研發等科研活動得以順利進行。我們有理由相信,人類一定可以戰勝新型冠狀病毒,疫情終將會過去。


參考資料:

 

1、張宗興, 趙明, 衣穎, et al. 生物安全實驗室氣密性圍護結構空氣滲透特性研究[J]. 暖通空調(1):86-90.
2、知 乎: https://www.zhihu.com/question/55389631/answer/399784737 ,作者:中國科普博覽
3、上觀新聞: https://www.shobserver.com/news/detail?id=208211
4、高樹田, 伍瑞昌, 王運斗. 國內外生物安全實驗室發展現狀與思考[J]. 醫療衛生裝備, 2005(11):42-43.
5、微信公眾號:自滿青年(ID:gh_6b77cf04c1d0)《P4實驗室究竟啥樣兒?| 萬物科學說明書》,2020-2-9

 

來源:北京城市學院生物醫藥學部公眾平臺


 







 

Copyright ? 2016 北京城市學院信息學部 版權所有

大发888促销代码| 年辖:市辖区| 百家乐官网娱乐城提款| 澳门赌百家乐官网打法| 百家乐官网家乐娱乐城| 百家乐技巧论坛| 博九娱乐城| 百家乐游戏运营| 百家乐筹码防伪套装| 百家乐官网币| 澳门百家乐看路博客| 千亿国际娱乐城| 尊龙百家乐官网娱乐场| 威尼斯人娱乐城信誉好不好| 博彩通百家乐官网概率| 菲律百家乐太阳城| 明光市| 爱拼百家乐的玩法技巧和规则 | 涂山百家乐官网的玩法技巧和规则 | 博E百百家乐官网的玩法技巧和规则 | 大发888下载网站| 波音百家乐官网现金网投注平台排名导航| 真人百家乐源代码| 乐宝百家乐官网游戏| 24山吉凶段| 大发888娱乐场ylc8| 试玩区百家乐官网1000| 天天乐娱乐城官网| 大发888皇家赌场| 百家乐现金网开户平台| 太阳城百家乐官网筹码租| 百家乐最新产品| 百家乐官网注册就送| 太阳百家乐破解| 钱隆百家乐分析| 托里县| 百家乐官网最好投注法是怎样的去哪儿能了解一下啊 | 联众博彩| 百家乐代打是真的吗| 百家乐官网必胜软件下载| 大发888娱乐场下载 df888ylc3403|